Routine Outcome Monitoring (ROM)

Uit dev.normenkaderzorg.nl
Versie door Ddelden (overleg | bijdragen) op 8 sep 2022 om 11:29 (Stappenplan: nieuwe diagram van stap 3)
Naar navigatie springen Naar zoeken springen

Inleiding

Deze pagina dient als naslagwerk om de managementrapportages op de Routine Outcome Monitoring (ROM) te interpreteren en gebruiken.

De doelen van managementrapportage inzake ROM betreft het bieden van inzicht in:

  • De (tijdige) inzet van ROM instrumenten op de juiste momenten
  • De effecten van de ingezette behandeling

Op deze pagina is een overzicht van definities te vinden, gevolgd door een toelichting op de totstandkoming. De relevante toepassing van de ROM wordt als laatste uitgelicht.

Definities

Hieronder staan alle relevante termen met betrekking tot de ROM gedefinieerd en waar relevant extra toegelicht.

Term Definitie Toelichting
Voor- en nametingen De voor- en nametingen vormen de kapstok voor het bepalen of er een geldige ROM voormetingen dan wel nametingen uitgevoerd is voor het ZPM zorgtraject. Voor andere financieringsstromen geschiedt dit voor de daarvoor leidende zorgproducten (bijvoorbeeld een jeugdproduct). Daarnaast wordt per meting de T-score bepaald, zodat het effect kan worden gemeten door de T-score van de nameting te vergelijken met de voormeting. nvt
Voormeting Het eerste behandelcontact binnen het zorgtraject (of ander zorgproduct) is het ijkpunt voor de voormeting. Hierop is een (instelbare) marge in dagen van toepassing om als geldige voormeting te tellen. nvt
Nameting Het laatste behandelcontact binnen het zorgtraject (of ander zorgproduct) is het ijkpunt voor de nameting. Ook hierop is een (instelbare) marge in dagen van toepassing om als geldige nameting te tellen. De nameting van het voorgaande zorgtraject mag gezien worden als voormeting van het nieuwe traject, indien het voldoen aan de eisen:
  • Marge in dagen t.o.v. eerste behandelcontact in nieuwe zorgtraject
  • Vragenlijst wordt gebruikt binnen de diagnose hoofdgroep

Notes:

  • Als er geen einddatum is bepaald voor een reeks, bepalen we wel een laatste (ofwel meest recente) behandelcontact, maar valideren we nog niet of er een geldige nameting is geweest
  • Als er een verwachte einddatum is ingevuld voor een reeks, dan kijken we voor een valide nameting binnen het tijdsinterval rondom de einddatum van de reeks
  • Als de einddatum van een zorgtraject reeds voorbij is, dan kijken we naar het laatste (ofwel meest recente) behandelcontact  
Tussenmetingen Voor mensen die langdurig in zorg zijn (en hetzelfde zorgtraject hebben) zijn regelmatigere tussentijdse metingen van ROM is wenselijk. Het gewenste tijdsinterval verschilt per instelling, daarom is een tijdsinterval in te stellen. nvt
Valide meting Een valide meting is een meting die:
  • zijn aangemerkt als ROM
  • volledig zijn ingevuld
  • Als de diagnosegroep van het zorgtraject gevuld is, wordt met Beheer BI: Vragenlijst per diagnose bepaald of de vragenlijst in aanmerking komt voor de diagnose hoofdgroep.
    • Indien de diagnosegroep leeg is, tonen we niks in de ROM meetmomenten. Dit kan in een later stadium eventueel aangepast worden, zodat ook meetmomenten waar geen diagnose voor bekend is doorvallen met een standaard interval.
 
Tijdsinterval Hiermee wordt gedoeld op de gewenste tijd tussen tussentijdse metingen van ROM. Zie ook definitie tussenmeting. De tijdsinterval is door de instelling zelf in te stellen. De tijdsinterval kan verschillen per type vragenlijst en diagnose en kan ingesteld worden via de beheertabel Beheer BI: Vragenlijst per diagnose Stuurinformatie > Beheer BI > Beheer BI: Vragenlijst per diagnose
Meetmoment Indien er geen meting plaatsvindt binnen de ingestelde tijdsinterval, wordt er een meetmoment aangemaakt. Dit is dus een moment waarop er een meting verwacht werd, maar deze niet is gedaan. Zie ook "Totstandkoming - Stappenplan - stap 3: Nummering metingen" hieronder.
Initiële meting Dit is de eerste valide meting binnen een reeks. De initiële meting is nodig als aanvulling op de voormeting voor de gevallen waarin de voormeting gegenereerd is (en dus geen valide meting is). In deze gevallen is de initiële meting de eerste valide meting binnen een reeks. Zie ook "Toepassing - (Delta) t-score" hieronder.
Reeks Alle meetmomenten binnen een zorgtraject in combinatie met de DBC’s.

Binnen een (1) reeks moeten de onderstaande aspecten overeenkomen. Komen deze aspecten niet overeen, dan geldt dat als een andere reeks.

  • Inschrijving (en daarmee ook cliënt)
    • Als een inschrijving eindigt, eindigt de reeks

     

  • Diagnose       
    • Is er een nieuwe diagnose gesteld is, eindigt de reeks
  • Zorgtraject / DBC     
    • Als er een nieuw zorgtraject is, eindigt de reeks
  • Vragenlijst type respondent (cliënt of behandelaar)         
    • Enkel voor reeksen met één of meer geldige metingen
    • Als er een andere type respondent is, dan is dat een andere reeks

·  

  • (Optioneel) vragenlijst code
    • Instelbaar
    • Enkel voor reeksen met één of meer geldige metingen
    • Mits parameter = ‘JA’: dan geldt dat voor een andere vragenlijst-code een andere reeks wordt gemaakt
    • Mits parameter = ‘Nee’: dan geldt dat voor een andere vragenlijst-code dezelfde reeks wordt gebruikt
 


Totstandkoming

Stappenplan

Hieronder is het stappenplan uitgewerkt dat gevolgd wordt om de berekeningen voor de ROM te maken.

Per stap is toelichting gegeven en zo nodig een extra visualisatie toegevoegd.

Stap Toelichting
0: Bepalen behandelingen reeks Eerst wordt bepaald naar welke behandelingen we moeten kijken om de uitersten van reeks te kunnen bepalen.
  • Mits het ZPM zorgtraject is aangemaakt met zorglabel N02 (Overgang oude bekostiging met direct tijd naar Zorgprestatiemodel), wordt de voormeting bepaald op basis van de voorafgaande DBC(s). De DBCs die worden meegenomen bij de betreffende zorgtrajecten, zijn DBCs die dezelfde (1) diagnose en (2) inschrijvingsnummer hebben als het zorgtraject.
  • Voor de combinatie van de zorgtrajecten met eventuele DBCs (en losse DBCs) kijken we naar alle behandelcontacten met directe tijd.
    • Voor een dergelijke reeks moeten we het eerste/laatste behandelcontact bepalen.
 
1: Bepalen uitersten van reeks Als er bepaald is welke behandelingen in een reeks vallen, wordt er per reeks bepaald:
  • Het eerste behandelcontact
  • Het laatste behandelcontact


LET OP

Er moet directe tijd zijn geschreven op het behandelcontact en er moet een diagnose bekend zijn voor de reeks. De diagnose is nodig om te bepalen of een eventuele ROM-meting met een vragenlijst is afgenomen die geldig is bij die specifieke diagnose

 
2: Bepalen valide metingen Dan wordt er gekeken of er binnen de vastgestelde uiterste waarden van een reeks, valide metingen te vinden zijn.
  • Mits er een valide meting te vinden is, dan worden de facetten inschrijving (en daarmee cliënt), diagnose, zorgtraject / dbcs, vragenlijst type respondent, en (optioneel) vragenlijst code meegenomen in de reeks.
  • Mits er geen valide meting te vinden is, dan is een reeks enkel bepaald op basis van de inschrijving, diagnose, en het zorgtraject. In dit geval zullen er dan ook geen geldige metingen te tonen zijn in de dataset. Er worden wel twee meetmomenten gegenereerd, namelijk het verwachte voormeetmoment en het verwachte nameetmoment.
 
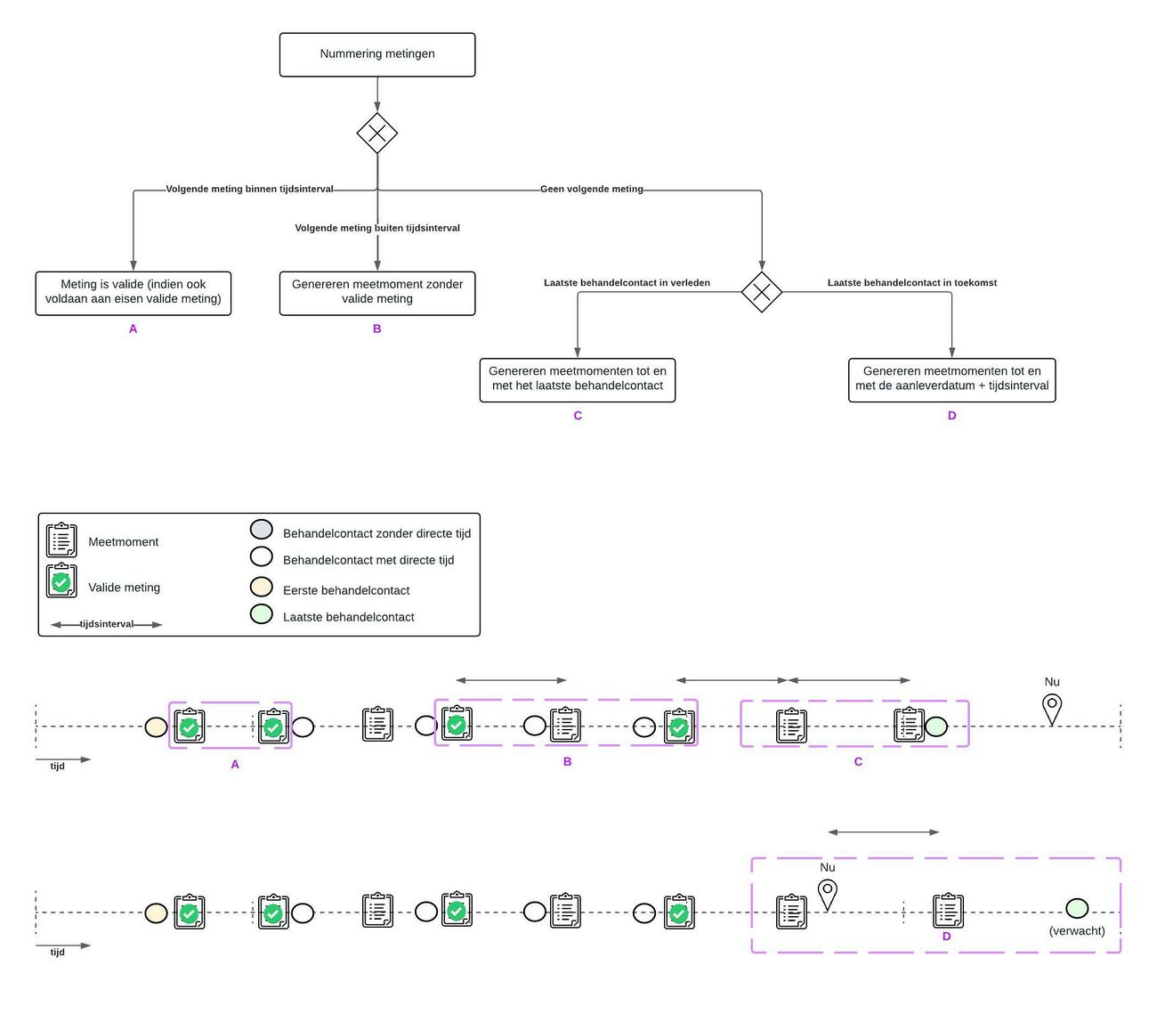
3:Nummering metingen We nummeren de opvolgende metingen binnen een reeks op basis van de datum van afname.

Hierdoor kunnen we de opvolgende metingen makkelijk koppelen.

Met behulp van het tijdsinterval per type vragenlijst en diagnose, kunnen we bepalen of de opvolgende metingen plaats hebben gevonden binnen het tijdsinterval (t.o.v. de vorige meting), waarbinnen ze worden verwacht.

Optie Situatie Gevolg
A De volgende meting valt binnen tijdsinterval De volgende meting is een valide meting. Let op: alle valide metingen moeten voldoen aan de criteria gedefinieerd in stap 2.
B De volgende meting valt buiten tijdsinterval Genereren meetmoment (dus geen valide meting). Dit meetmoment moet duidelijk maken aan instellingen dat er een meting verwacht wordt, maar deze meting niet (valide of volledig) is afgenomen.
C Geen volgende meting Laatste behandelcontact is in het verleden geweest Genereren meetmomenten tot en met het laatste behandelcontact.
D Laatste behandelcontact wordt in de toekomst verwacht Genereren meetmomenten tot en met de aanleverdatum + 1 x tijdsinterval.

Er zal dus voor alle reeksen die doorlopen naar de toekomst, één meetmoment aangemaakt worden, die in de toekomst ligt.

 
4: Bepalen voor- en nameting Het bepalen van de voor- en nametingen:

De metingen die binnen een reeks het dichtste bij het eerste/laatste behandelcontact liggen worden bestempeld als voor- of nameting.

Indien er enkel een voormeting of een nameting is en niet beide, dan genereren we een meetmoment voor de missende voor- of nameting, met als datum het eerste/laatste behandelcontact.

  • Mits er een valide meting heeft plaatsgevonden in de reeks, bepalen we de marge op basis van het tijdsinterval dat geldt voor het type vragenlijst en de gestelde diagnose.
  • Mits er geen valide meting heeft plaatsgevonden in de reeks, bepalen we de marge op basis van de BI parameter GGZBI_TIJDSINTERVAL_TUSSENMETINGEN_ONAFHANKELIJK-_VAN_TYPE (ik zal dit nog hernoemen naar GGZBI_TIJDSINTERVAL_ROM_MEETMO-MENTEN_ONAFHANKELIJK_VAN_TYPE).
  • Optioneel: Instelbaar
    • Mits er voor een reeks meerdere type vragenlijst worden gebruikt (bijv. zowel Honos-12 als SQ48) dan wordt er voor elk type vragenlijst een aparte reeks aangemaakt. Binnen deze aparte reeksen wordt dan ook weer bepaald of er een valide voor- en/of nameting was.
 


Gebruikte beheertabellen en parameters

Hieronder zijn de parameters en beheertabellen met relevante toelichting te vinden. De dataset die voor de ROM gebruikt wordt is ROM meetmomenten.

Parameters Toelichting
BI_MARGE_RONDOM_EERSTE_BEHANDELCONTACT_VOORMETING Bandbreedte in dagen rondom eerste behandelcontact zorgtraject waarbinnen een geldige voormeting afgenomen moet zijn
BI_MARGE_RONDOM_LAATSTE_BEHANDELCONTACT_NAMETING Bandbreedte in dagen rondom laatste behandelcontact zorgtraject waarbinnen een geldige nameting afgenomen moet zijn
BI_INTERVAL_TUSSENMETINGEN_ZORGTRAJECT Interval dat bepaalt hoeveel dagen na de vorige meting binnen het zorgtraject een tussenmeting afgenomen moet zijn
BI_MARGE_TUSSENMETING Bandbreedte in dagen rondom het tijdstip bepaald in BI_INTERVAL_TUSSENMETINGEN_ZORGTRAJECT waarbinnen een geldige tussenmeting afgenomen moet zijn
GGZBI_TUSSENMETINGEN_ZELFDE_TYPE_VRAGENLIJST Of een reeks rekening moet houden met aparte vragenlijst_codes of niet.

Mits parameter = JA, genereren we voor elke verschillende vragenlijst-code binnen een reeks, een nieuwe reeks

Mits parameter = NEE, mogen de vragenlijsten onafhankelijk van elkaar afgenomen zijn

NOTE: deze parameter wil ik nog hernoemen naar GGZBI_ROM_MEETMOMENTEN_ZELFDE_TYPE_VRAGENLIJST

Beheertabel Toelichting
Beheer BI: Vragenlijst per diagnose Per diagnosehoofdgroep kan het gebruikte ROM-instrument aangegeven worden.

In deze beheertabel kan ook het interval per type vragenlijst en diagnose ingesteld worden. (NIEUW!)

Beheer BI: Vragenlijst Per vragenlijst kan worden aangegeven of deze wordt gebruikt als ROM- en/of CQI-instrument
Beheer BI: Parameters Voor het instellen van o.a. de hierboven genoemde parameters.


Toepassing

In dit deel worden de toepassingen toegelicht, deze toepassingen zijn gericht op het behalen van de doelen van de managementrapportage inzake ROM zoals beschreven in de inleiding van deze pagina.

Beheertabel

Zoals hierboven al vaker aangegeven zijn er een aantal dingen instelbaar via beheertabellen. Zie ook het overzicht van beheertabellen hierboven.

De instellingen van deze beheertabellen hebben invloed om de onderstaande toepassingen en dienen dus correct ingevuld te zijn om de toepassing zo nuttig en accuraat mogelijk te laten zijn.


(Delta) t-score

De instellingen vinden het vooral belangrijk om de t-scores te weten die bij een ROM meting hoorde. Daarnaast willen ze de delta t-score weten, zodat ze kunnen zien of een cliënt verbeterd of juist verslechterd in de loop der tijd.

Voor een gegenereerd meetmoment hebben we geen t-score. Daardoor kunnen we enkel t-scores vergelijken van valide metingen. We tonen in dataset ROM meetmomenten daarom enkel delta t-scores voor valide metingen ten opzichte van valide metingen. Dit houdt ook in dat voor gegenereerde voormeetmomenten, we geen delta t-score ten opzichte van de voormeting kunnen doen. Om dit te voorkomen, hebben we de ‘initiële meting’ geïntroduceerd. Dit is de eerste valide meting binnen een reeks. We hebben op deze manier dus twee type delta t-scores in de dataset: (1) delta t-score t.o.v. de vorige valide meting, (2) delta t-score t.o.v. de initiële meting.


 


Interpretatie Delta T-score

Zie de tabel hieronder voor de interpretatie van de Delta T-score:

Code Classificatie Delta T-score
1 Hersteld > 5 AND voormeting t > 42,5 AND nameting t < 42,5
2 Verbeterd > 5
3 Onveranderd -5 < delta t < 5
4 Verslechterd < -5


KPI's en dashboards

Voor de ROM biedt ValueCare verschillende dashboards in het portaal.

Deze te vinden onder Meer dashboards > ROM > ROM - Delta t-score en Meer dashboards > ROM > ROM - Proces valide metingen.

Zie hieronder een overzicht:

Dashboard Tegel Toelichting
Delta t-score Delta T-score ROM per maand Delta-T wordt per patient/behandeling berekend als de verschilscore tussen de vorige meting en huidige meting. De T-score is een uniforme maat om de diverse vragenlijsten naar scores te transformeren en loopt van 0-100. Een succesvolle behandeling zorgt voor een lagere nametingen dan de voormeting (behalve bij het meetinstrument MANSA-16). Zie voor interpretatie van de Delta T-score de tabel hierboven,
Delta T-score ROM per organisatieniveau
Delta T-score ROM per soort vragenlijst
Delta T-score ROM per RCI
Proces valide metingen Valide ROM metingen per maand De rapportage toont het aantal valide metingen. De rapportagedatum is gelijk aan de datum waarop de meting is afgenomen of anders de uiterlijke datum waarop de meting verwacht wordt.
Valide ROM metingen per organisatieniveau
Valide ROM metingen per soort vragenlijst
Valide ROM metingen per soort meetmoment